Jupyter Notebook#

Lecture 25: Random Forests#

In this module we are going to set up random forest models.

# Everyone's favorite standard imports
import numpy as np
import pandas as pd
import matplotlib.pyplot as plt
%matplotlib inline
import time


# ML imports we've used previously
from sklearn.model_selection import train_test_split
from sklearn.metrics import mean_squared_error

Loading the data#

Since we’re doing regression trees, again, we’re going to use the Carseat data where we will predict Sales from the rest of the columns. I’ll do a bit of cleanup for you so we can get to the good stuff.

url = "https://msu-cmse-courses.github.io/CMSE381-S26/_downloads/2cec98f7fc943558992925bc2510bb9d/Carseats.csv"
carseats = pd.read_csv(url).drop('Unnamed: 0', axis=1)
carseats.ShelveLoc = pd.factorize(carseats.ShelveLoc)[0]
carseats.Urban = carseats.Urban.map({'No':0, 'Yes':1})
carseats.US = carseats.US.map({'No':0, 'Yes':1})
carseats.info()
<class 'pandas.core.frame.DataFrame'>
RangeIndex: 400 entries, 0 to 399
Data columns (total 11 columns):
 #   Column       Non-Null Count  Dtype  
---  ------       --------------  -----  
 0   Sales        400 non-null    float64
 1   CompPrice    400 non-null    int64  
 2   Income       400 non-null    int64  
 3   Advertising  400 non-null    int64  
 4   Population   400 non-null    int64  
 5   Price        400 non-null    int64  
 6   ShelveLoc    400 non-null    int64  
 7   Age          400 non-null    int64  
 8   Education    400 non-null    int64  
 9   Urban        400 non-null    int64  
 10  US           400 non-null    int64  
dtypes: float64(1), int64(10)
memory usage: 34.5 KB
X = carseats.drop(['Sales'], axis = 1)
y = carseats.Sales
X.head()
CompPrice Income Advertising Population Price ShelveLoc Age Education Urban US
0 138 73 11 276 120 0 42 17 1 1
1 111 48 16 260 83 1 65 10 1 1
2 113 35 10 269 80 2 59 12 1 1
3 117 100 4 466 97 2 55 14 1 1
4 141 64 3 340 128 0 38 13 1 0

Bagging#

Last time, we figured out how to use sklearn.tree.DecisionTreeRegressor to build a single tree to do our regression, but we’d like to be able to use ensemble models to create a pile of trees to give a more robust predction.

Let’s try doing this the hard way first. We’re going to set up the bagging on our carseats data. We’ll use \(B=3\) to create our bagged model. So, step one is to generate three bootstrap samples, meaning I generate data sets by sampling \(n=400\) points with replacement.

X1 = carseats.sample(frac = 1, replace = True, random_state = 42)
y1 = X1.Sales
X1 = X1.drop(['Sales'], axis = 1)

X2 = carseats.sample(frac = 1, replace = True, random_state = 43)
y2 = X2.Sales
X2 = X2.drop(['Sales'], axis = 1)

X3 = carseats.sample(frac = 1, replace = True, random_state = 44)
y3 = X3.Sales
X3 = X3.drop(['Sales'], axis = 1)

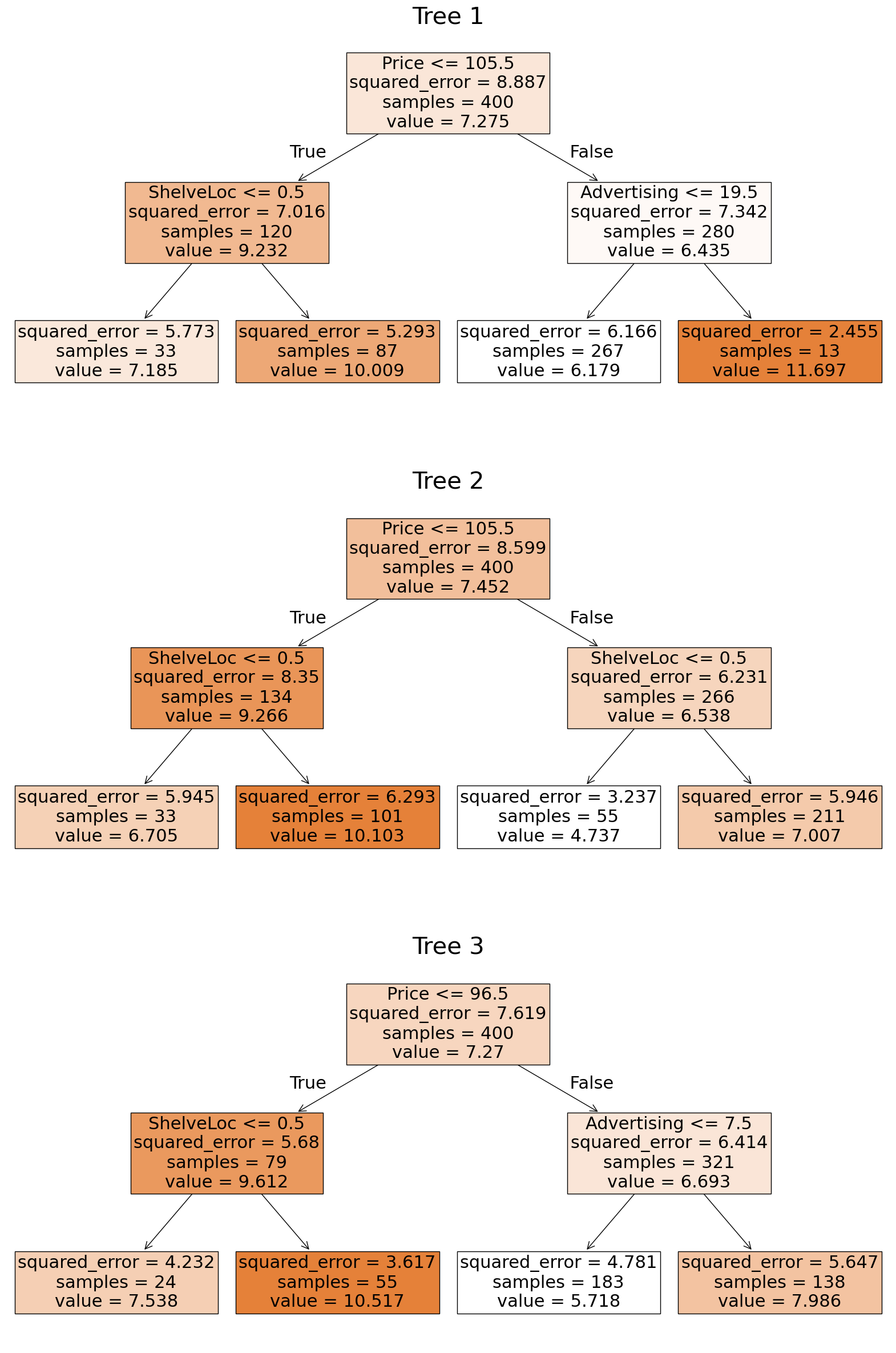
Do this: Fit one regression tree of depth 2 per sampled data we just created. You’ll end up with three regression trees: call them reg_tree1, reg_tree2, and reg_tree3. How similar are the tree structures?

from sklearn import tree
from sklearn.tree import DecisionTreeRegressor
# Your code to generate the three trees here #
# If you named your models reg_tree1, reg_tree2, and reg_tree3 above, 
# this block will plot the three trees
fig, axs = plt.subplots(3,1, figsize = (20,30))

for i, reg_treeX in enumerate([reg_tree1, reg_tree2, reg_tree3]):
    _= tree.plot_tree(reg_treeX, feature_names = X.columns, 
               filled = True, 
              fontsize = 22, 
              ax = axs[i])

    axs[i].set_title(f"Tree {i+1}", fontsize = 30)
plt.show()  
../../../_images/0a37674fa09ed15034a512f4bf8c57bef61f8f00ffd9f6dab885e2d5219ab0df.png

Do this: Predict the Sales value for the first data point in the carseats data set using each of the three trees just generated. What is the average value of the three numbers? This is the bagged prediction for this input data.

X.head().iloc[0,:]
CompPrice      138
Income          73
Advertising     11
Population     276
Price          120
ShelveLoc        0
Age             42
Education       17
Urban            1
US               1
Name: 0, dtype: int64
# Your code to get the bagged prediction for the first here.

Stop Icon

Great, you got to here! Hang out for a bit, there’s more lecture before we go on to the next portion.

Random Forests#

Did you really need to do all that bagging by hand? Well, no actually, but this goes under the “eating your vegetables exactly once” part of the lab. Of course, sklearn has built in functions to do bagging for us. In reality, it just has a random forest function, but if we really want to do bagging, we can cheat.

Remember, for random forests, we essentially do bagging but we only allow for a subset of \(m \leq p\) variables to be considered at each splitting step. So if we want bagging, we set the \(m=\)max_features to be the total number of features. That means this next code actually replecates what we just did above with bagging.

from sklearn.ensemble import RandomForestRegressor
# Note we have p=10 input variables
print(X.shape)
(400, 10)
bagged_carseats = RandomForestRegressor(max_features = 10, oob_score = True )
bagged_carseats.fit(X,y)
RandomForestRegressor(max_features=10, oob_score=True)
In a Jupyter environment, please rerun this cell to show the HTML representation or trust the notebook.
On GitHub, the HTML representation is unable to render, please try loading this page with nbviewer.org.

Do this: Build a random forest model instead where the maximum number of features used at each step is \(m = \sqrt {p}\).

# Your code here #

Because we have that oob_score = True set, we get access to the out of bag predictions (i.e., \(\hat y\)) from forest_carseats.oob_prediction_. That is, for each data point, predict its \(\hat y\) by returning the averaged value using only the trees it wasn’t involved in fitting.

##ANSWER##
print(forest_carseats.oob_prediction_.shape)
print(y.shape)
# forest_carseats.oob_prediction_
(400,)
(400,)

Do this: Determine the OOB error on the forest model you built just above using the mean_squared_error command.

Note: The class does also keep track of the oob score as model.oob_score_, however this appears to be reporting \(R^2\) (where close to 1 is better) and I don’t seem to have the ability to change this. See the documentation for further details.

# Your code here

Do this: How does the number of trees used (n_estimators in this code) affect the error? Generate a plot like Fig 8.10 in the book for our carseats data. How many trees should we use?

# Modify the code below to fit a bunch of models and keep track of the MSE.
p = 10

m_list = [int(np.sqrt(p)), int(p/2), int(p)]
print('m_list:', m_list)

n_tree_list = np.arange(10,201,10)

Errors = []
for m in m_list:
    M_error = []
    for i in range(len(n_tree_list)):
        n_trees = n_tree_list[i]
        
        #--------------------------------------------------
        # Add code here to train a random forest model with 
        # max_features = m, n_estimators = n_trees,
        # and the MSE saved as the error below.
        
        error = 0 # <----- your error goes here.
        
        #--------------------------------------------------
        
        M_error.append(error)
    Errors.append(np.array(M_error))
m_list: [3, 5, 10]
# If your code above works, below you'll get a plot of the different choices of m
colors = ['orange','blue','green']
labels = ['sqrt(p)', 'p/2', 'p']

for i in range(3):
    M_error = Errors[i]
    plt.plot(n_tree_list, M_error, label = labels[i], color = colors[i])

plt.legend()
plt.title('Error in random forest for different values of $m$')

plt.show()
../../../_images/24238dc9edba3bc34aeca22ca71e3a68b9d7b6cb02dfcb08b16a6d1138f0828d.png

Congratulations, we’re done!#

Initially created by Dr. Liz Munch, modified by Dr. Lianzhang Bao and Dr. Firas Khasawneh, Michigan State University

Creative Commons License
This work is licensed under a Creative Commons Attribution-NonCommercial 4.0 International License.