Jupyter Notebook#
Lec 17: Ridge Regression#
In this module we are going to test out the ridge regression method we discussed in class from Chapter 6.2.
# Everyone's favorite standard imports
import numpy as np
import pandas as pd
import matplotlib.pyplot as plt
%matplotlib inline
import time
import seaborn as sns
# ML imports we've used previously
from sklearn.model_selection import train_test_split
from sklearn.metrics import mean_squared_error
# Fix for deprecation warnings, but we should fix so this isn't here
# import warnings
# warnings.filterwarnings('ignore')
Loading in the data#
Ok, here we go, let’s play with a baseball data set.
url = "https://msu-cmse-courses.github.io/CMSE381-S26/_downloads/7c9ee5baa268e98bd5a1cade1809d7fe/Hitters.csv"
hitters_df = pd.read_csv(url)
hitters_df.head()
| Player | AtBat | Hits | HmRun | Runs | RBI | Walks | Years | CAtBat | CHits | ... | CRuns | CRBI | CWalks | League | Division | PutOuts | Assists | Errors | Salary | NewLeague | |
|---|---|---|---|---|---|---|---|---|---|---|---|---|---|---|---|---|---|---|---|---|---|
| 0 | -Andy Allanson | 293 | 66 | 1 | 30 | 29 | 14 | 1 | 293 | 66 | ... | 30 | 29 | 14 | A | E | 446 | 33 | 20 | NaN | A |
| 1 | -Alan Ashby | 315 | 81 | 7 | 24 | 38 | 39 | 14 | 3449 | 835 | ... | 321 | 414 | 375 | N | W | 632 | 43 | 10 | 475.0 | N |
| 2 | -Alvin Davis | 479 | 130 | 18 | 66 | 72 | 76 | 3 | 1624 | 457 | ... | 224 | 266 | 263 | A | W | 880 | 82 | 14 | 480.0 | A |
| 3 | -Andre Dawson | 496 | 141 | 20 | 65 | 78 | 37 | 11 | 5628 | 1575 | ... | 828 | 838 | 354 | N | E | 200 | 11 | 3 | 500.0 | N |
| 4 | -Andres Galarraga | 321 | 87 | 10 | 39 | 42 | 30 | 2 | 396 | 101 | ... | 48 | 46 | 33 | N | E | 805 | 40 | 4 | 91.5 | N |
5 rows × 21 columns
Annoyingly enough we have some missing values in the data.
print("Number of null values:", hitters_df["Salary"].isnull().sum())
Number of null values: 59
So let’s go clean those up…..
# Print the dimensions of the original Hitters data (322 rows x 20 columns)
print("Dimensions of original data:", hitters_df.shape)
# Drop any rows the contain missing values, along with the player names
hitters_df = hitters_df.dropna().drop('Player', axis=1)
# Print the dimensions of the modified Hitters data (263 rows x 20 columns)
print("Dimensions of modified data:", hitters_df.shape)
# One last check: should return 0
print("Number of null values:", hitters_df["Salary"].isnull().sum())
hitters_df.head()
Dimensions of original data: (322, 21)
Dimensions of modified data: (263, 20)
Number of null values: 0
| AtBat | Hits | HmRun | Runs | RBI | Walks | Years | CAtBat | CHits | CHmRun | CRuns | CRBI | CWalks | League | Division | PutOuts | Assists | Errors | Salary | NewLeague | |
|---|---|---|---|---|---|---|---|---|---|---|---|---|---|---|---|---|---|---|---|---|
| 1 | 315 | 81 | 7 | 24 | 38 | 39 | 14 | 3449 | 835 | 69 | 321 | 414 | 375 | N | W | 632 | 43 | 10 | 475.0 | N |
| 2 | 479 | 130 | 18 | 66 | 72 | 76 | 3 | 1624 | 457 | 63 | 224 | 266 | 263 | A | W | 880 | 82 | 14 | 480.0 | A |
| 3 | 496 | 141 | 20 | 65 | 78 | 37 | 11 | 5628 | 1575 | 225 | 828 | 838 | 354 | N | E | 200 | 11 | 3 | 500.0 | N |
| 4 | 321 | 87 | 10 | 39 | 42 | 30 | 2 | 396 | 101 | 12 | 48 | 46 | 33 | N | E | 805 | 40 | 4 | 91.5 | N |
| 5 | 594 | 169 | 4 | 74 | 51 | 35 | 11 | 4408 | 1133 | 19 | 501 | 336 | 194 | A | W | 282 | 421 | 25 | 750.0 | A |
And finally, we can replace our categorical variables with dummy variables.
hitters_df = pd.get_dummies(hitters_df, drop_first = True)
hitters_df.head()
| AtBat | Hits | HmRun | Runs | RBI | Walks | Years | CAtBat | CHits | CHmRun | CRuns | CRBI | CWalks | PutOuts | Assists | Errors | Salary | League_N | Division_W | NewLeague_N | |
|---|---|---|---|---|---|---|---|---|---|---|---|---|---|---|---|---|---|---|---|---|
| 1 | 315 | 81 | 7 | 24 | 38 | 39 | 14 | 3449 | 835 | 69 | 321 | 414 | 375 | 632 | 43 | 10 | 475.0 | True | True | True |
| 2 | 479 | 130 | 18 | 66 | 72 | 76 | 3 | 1624 | 457 | 63 | 224 | 266 | 263 | 880 | 82 | 14 | 480.0 | False | True | False |
| 3 | 496 | 141 | 20 | 65 | 78 | 37 | 11 | 5628 | 1575 | 225 | 828 | 838 | 354 | 200 | 11 | 3 | 500.0 | True | False | True |
| 4 | 321 | 87 | 10 | 39 | 42 | 30 | 2 | 396 | 101 | 12 | 48 | 46 | 33 | 805 | 40 | 4 | 91.5 | True | False | True |
| 5 | 594 | 169 | 4 | 74 | 51 | 35 | 11 | 4408 | 1133 | 19 | 501 | 336 | 194 | 282 | 421 | 25 | 750.0 | False | True | False |
y = hitters_df.Salary
# Drop the column with the independent variable (Salary)
X = hitters_df.drop(['Salary'], axis = 1).astype('float64')
X.info()
<class 'pandas.core.frame.DataFrame'>
Index: 263 entries, 1 to 321
Data columns (total 19 columns):
# Column Non-Null Count Dtype
--- ------ -------------- -----
0 AtBat 263 non-null float64
1 Hits 263 non-null float64
2 HmRun 263 non-null float64
3 Runs 263 non-null float64
4 RBI 263 non-null float64
5 Walks 263 non-null float64
6 Years 263 non-null float64
7 CAtBat 263 non-null float64
8 CHits 263 non-null float64
9 CHmRun 263 non-null float64
10 CRuns 263 non-null float64
11 CRBI 263 non-null float64
12 CWalks 263 non-null float64
13 PutOuts 263 non-null float64
14 Assists 263 non-null float64
15 Errors 263 non-null float64
16 League_N 263 non-null float64
17 Division_W 263 non-null float64
18 NewLeague_N 263 non-null float64
dtypes: float64(19)
memory usage: 41.1 KB
Normalizing the data#
Our first job is to normalize the data. Right now, all our columns have different standard deviations.
np.std(X)
AtBat 147.026890
Hits 45.039455
HmRun 8.740443
Runs 25.491215
RBI 25.833461
Walks 21.676728
Years 4.784494
CAtBat 2282.231674
CHits 646.966151
CHmRun 82.041163
CRuns 330.568316
CRBI 322.752315
CWalks 263.553383
PutOuts 279.401874
Assists 144.804495
Errors 6.594002
League_N 0.499186
Division_W 0.499910
NewLeague_N 0.498694
dtype: float64
We’ll do it on all the columns, but I’ll draw pictures just with the Hits column for ease of visualization. Here’s that the distribution of that particular column is before doing any normalization.
sns.histplot(X.Hits)
<Axes: xlabel='Hits', ylabel='Count'>
I’m going to take all my columns and normalize them so that each column has standard deviation 1. I could do this by something like
X_Normalized = (X-X.mean())/X.std()
however there’s a built in command in sklearn already. So I’ll do the same thing using the StandardScalar command.
from sklearn.preprocessing import StandardScaler
# First we set up the transformer to figure out what has to happen
# to each column to get out normalized data
transformer = StandardScaler().fit(X)
# This command tells the transformer I want a pandas data frame back
# otherwise it will hand me a numpy array.
transformer.set_output(transform = 'pandas')
#Then I actually use the transform bit to do the action on all the columns.
X_norm = transformer.transform(X)
X_norm.head()
| AtBat | Hits | HmRun | Runs | RBI | Walks | Years | CAtBat | CHits | CHmRun | CRuns | CRBI | CWalks | PutOuts | Assists | Errors | League_N | Division_W | NewLeague_N | |
|---|---|---|---|---|---|---|---|---|---|---|---|---|---|---|---|---|---|---|---|
| 1 | -0.602900 | -0.595675 | -0.528551 | -1.206112 | -0.522063 | -0.097527 | 1.397893 | 0.346791 | 0.174373 | -0.002920 | -0.121671 | 0.258966 | 0.435334 | 1.221499 | -0.523191 | 0.213352 | 1.058758 | 0.981166 | 1.075052 |
| 2 | 0.512542 | 0.492260 | 0.729966 | 0.441515 | 0.794060 | 1.609373 | -0.901200 | -0.452865 | -0.409892 | -0.076054 | -0.415105 | -0.199590 | 0.010373 | 2.109109 | -0.253863 | 0.819964 | -0.944503 | 0.981166 | -0.930187 |
| 3 | 0.628167 | 0.736490 | 0.958788 | 0.402286 | 1.026317 | -0.189792 | 0.770868 | 1.301558 | 1.318174 | 1.898565 | 1.412051 | 1.572666 | 0.355654 | -0.324661 | -0.744179 | -0.848219 | 1.058758 | -1.019196 | 1.075052 |
| 4 | -0.562092 | -0.462459 | -0.185319 | -0.617673 | -0.367225 | -0.512719 | -1.110209 | -0.990935 | -0.960153 | -0.697693 | -0.947521 | -0.881228 | -0.862315 | 1.840678 | -0.543909 | -0.696566 | 1.058758 | -1.019196 | 1.075052 |
| 5 | 1.294712 | 1.358167 | -0.871783 | 0.755349 | -0.018840 | -0.282057 | 0.770868 | 0.766993 | 0.634985 | -0.612370 | 0.422846 | 0.017294 | -0.251434 | -0.031177 | 2.087225 | 2.488147 | -0.944503 | 0.981166 | -0.930187 |
# First we set up the transformer to figure out what has to happen
# to each column to get out normalized data
transformer = StandardScaler().fit(X)
# This command tells the transformer I want a pandas data frame back
# otherwise it will hand me a numpy array.
transformer.set_output(transform = 'pandas')
# See below if this is throwing an error
#Then I actually use the transform bit to do the action on all the columns.
X_norm = transformer.transform(X)
X_norm.head()
| AtBat | Hits | HmRun | Runs | RBI | Walks | Years | CAtBat | CHits | CHmRun | CRuns | CRBI | CWalks | PutOuts | Assists | Errors | League_N | Division_W | NewLeague_N | |
|---|---|---|---|---|---|---|---|---|---|---|---|---|---|---|---|---|---|---|---|
| 1 | -0.602900 | -0.595675 | -0.528551 | -1.206112 | -0.522063 | -0.097527 | 1.397893 | 0.346791 | 0.174373 | -0.002920 | -0.121671 | 0.258966 | 0.435334 | 1.221499 | -0.523191 | 0.213352 | 1.058758 | 0.981166 | 1.075052 |
| 2 | 0.512542 | 0.492260 | 0.729966 | 0.441515 | 0.794060 | 1.609373 | -0.901200 | -0.452865 | -0.409892 | -0.076054 | -0.415105 | -0.199590 | 0.010373 | 2.109109 | -0.253863 | 0.819964 | -0.944503 | 0.981166 | -0.930187 |
| 3 | 0.628167 | 0.736490 | 0.958788 | 0.402286 | 1.026317 | -0.189792 | 0.770868 | 1.301558 | 1.318174 | 1.898565 | 1.412051 | 1.572666 | 0.355654 | -0.324661 | -0.744179 | -0.848219 | 1.058758 | -1.019196 | 1.075052 |
| 4 | -0.562092 | -0.462459 | -0.185319 | -0.617673 | -0.367225 | -0.512719 | -1.110209 | -0.990935 | -0.960153 | -0.697693 | -0.947521 | -0.881228 | -0.862315 | 1.840678 | -0.543909 | -0.696566 | 1.058758 | -1.019196 | 1.075052 |
| 5 | 1.294712 | 1.358167 | -0.871783 | 0.755349 | -0.018840 | -0.282057 | 0.770868 | 0.766993 | 0.634985 | -0.612370 | 0.422846 | 0.017294 | -0.251434 | -0.031177 | 2.087225 | 2.488147 | -0.944503 | 0.981166 | -0.930187 |
# Note if the block above is giving you an error (in particular the transform = 'pandas' above), it's possibly because you're using an older version of the numpy library. You can either update numpy or use the following code instead:
# transformer = StandardScaler().fit(X)
# X_norm = transformer.transform(X)
# X_norm = pd.DataFrame(X_norm,columns = X.columns)
# X_norm.head()
Woohoo, I have normalized data!
np.std(X_norm)
AtBat 1.0
Hits 1.0
HmRun 1.0
Runs 1.0
RBI 1.0
Walks 1.0
Years 1.0
CAtBat 1.0
CHits 1.0
CHmRun 1.0
CRuns 1.0
CRBI 1.0
CWalks 1.0
PutOuts 1.0
Assists 1.0
Errors 1.0
League_N 1.0
Division_W 1.0
NewLeague_N 1.0
dtype: float64
Notice that the shape of the Hits histogram is the same, we’ve just scaled the \(x\)-axis.
sns.histplot(X_norm.Hits)
<Axes: xlabel='Hits', ylabel='Count'>
Ridge Regression#
In class, we learned that doing ridge regression means that we try to find the best model according to the score
The good news is that sklearn has a built in Ridge function.
from sklearn.linear_model import Ridge
The bad (ok, not honestly that bad) news is that they call their \(\lambda\) parameter \(\alpha\). So we’re just going to minimize
instead. So if I pick an \(\alpha\) value, I can do ridge regression as follows.
a = 1 #<------ this is me picking an alpha value
# normalize the input
transformer = StandardScaler().fit(X)
transformer.set_output(transform = 'pandas')
X_norm = transformer.transform(X)
# Fit the regression
ridge = Ridge(alpha = a)
ridge.fit(X_norm, y)
# Get all the coefficients
print('intercept:', ridge.intercept_)
print('\n')
print(pd.Series(ridge.coef_, index = X_norm.columns))
print('\nTraining MSE:',mean_squared_error(y,ridge.predict(X_norm)))
intercept: 535.9258821292775
AtBat -270.475498
Hits 296.561904
HmRun 18.163896
Runs -29.404568
RBI -9.216376
Walks 124.440299
Years -38.692079
CAtBat -225.356627
CHits 126.900236
CHmRun 39.080440
CRuns 320.210409
CRBI 160.369861
CWalks -184.494387
PutOuts 78.609505
Assists 47.446457
Errors -23.763768
League_N 31.018874
Division_W -60.246288
NewLeague_N -13.674023
dtype: float64
Training MSE: 92485.34821665559
That is a bit annoying in terms of how much stuff I have to do, so here’s some code that does the exact same thing (note that your score and coefficients learned are exactly the same as above).
from sklearn.pipeline import make_pipeline
a = 1 #<------ this is me picking an alpha value
# The make_pipeline command takes care of the normalization and the
# Ridge regression for you. Note that I am passing in the un-normalized
# matrix X everywhere in here, since the normalization happens internally.
model = make_pipeline(StandardScaler(), Ridge(alpha = a))
model.fit(X, y)
# Get all the coefficients. Notice that in order to get
# them out of the ridge portion, we have to ask the pipeline
# for the specific bit we want with the model.named_steps['ridge']
# in place of just ridge from above.
print('intercept:', model.named_steps['ridge'].intercept_)
print('\n')
print(pd.Series(model.named_steps['ridge'].coef_, index = X.columns))
print('\nTraining MSE:',mean_squared_error(y,model.predict(X)))
intercept: 535.9258821292775
AtBat -270.475498
Hits 296.561904
HmRun 18.163896
Runs -29.404568
RBI -9.216376
Walks 124.440299
Years -38.692079
CAtBat -225.356627
CHits 126.900236
CHmRun 39.080440
CRuns 320.210409
CRBI 160.369861
CWalks -184.494387
PutOuts 78.609505
Assists 47.446457
Errors -23.763768
League_N 31.018874
Division_W -60.246288
NewLeague_N -13.674023
dtype: float64
Training MSE: 92485.34821665559
Of course, that was just me picking a random \(\alpha\) out of a hat so there’s no reason to trust that it’s a good one. I could sit here all day and move that \(\alpha\) around to see what’s going on, but why do that, when I can make a for loop!
Here’s a pile of \(\alpha\)’s for us to test on.
alphas = 10**np.linspace(4,-2,100)*0.5
alphas = np.append(alphas,0)
alphas
array([5.00000000e+03, 4.34874501e+03, 3.78231664e+03, 3.28966612e+03,
2.86118383e+03, 2.48851178e+03, 2.16438064e+03, 1.88246790e+03,
1.63727458e+03, 1.42401793e+03, 1.23853818e+03, 1.07721735e+03,
9.36908711e+02, 8.14875417e+02, 7.08737081e+02, 6.16423370e+02,
5.36133611e+02, 4.66301673e+02, 4.05565415e+02, 3.52740116e+02,
3.06795364e+02, 2.66834962e+02, 2.32079442e+02, 2.01850863e+02,
1.75559587e+02, 1.52692775e+02, 1.32804389e+02, 1.15506485e+02,
1.00461650e+02, 8.73764200e+01, 7.59955541e+01, 6.60970574e+01,
5.74878498e+01, 5.00000000e+01, 4.34874501e+01, 3.78231664e+01,
3.28966612e+01, 2.86118383e+01, 2.48851178e+01, 2.16438064e+01,
1.88246790e+01, 1.63727458e+01, 1.42401793e+01, 1.23853818e+01,
1.07721735e+01, 9.36908711e+00, 8.14875417e+00, 7.08737081e+00,
6.16423370e+00, 5.36133611e+00, 4.66301673e+00, 4.05565415e+00,
3.52740116e+00, 3.06795364e+00, 2.66834962e+00, 2.32079442e+00,
2.01850863e+00, 1.75559587e+00, 1.52692775e+00, 1.32804389e+00,
1.15506485e+00, 1.00461650e+00, 8.73764200e-01, 7.59955541e-01,
6.60970574e-01, 5.74878498e-01, 5.00000000e-01, 4.34874501e-01,
3.78231664e-01, 3.28966612e-01, 2.86118383e-01, 2.48851178e-01,
2.16438064e-01, 1.88246790e-01, 1.63727458e-01, 1.42401793e-01,
1.23853818e-01, 1.07721735e-01, 9.36908711e-02, 8.14875417e-02,
7.08737081e-02, 6.16423370e-02, 5.36133611e-02, 4.66301673e-02,
4.05565415e-02, 3.52740116e-02, 3.06795364e-02, 2.66834962e-02,
2.32079442e-02, 2.01850863e-02, 1.75559587e-02, 1.52692775e-02,
1.32804389e-02, 1.15506485e-02, 1.00461650e-02, 8.73764200e-03,
7.59955541e-03, 6.60970574e-03, 5.74878498e-03, 5.00000000e-03,
0.00000000e+00])
First off, let’s take a look at how the coefficients learned change for various choices of \(\alpha\).
Associated with each alpha value is a vector of ridge regression coefficients, which we’ll store in a matrix coefs. In this case, it is a \( 19\times 100\) matrix, with 19 rows (one for each predictor) and 100 columns (one for each value of alpha).
from sklearn.pipeline import make_pipeline
ridge = Ridge()
coefs = []
for a in alphas:
model = make_pipeline(StandardScaler(), Ridge(alpha = a))
model.fit(X, y)
coefs.append(model.named_steps['ridge'].coef_)
coefs = pd.DataFrame(coefs,columns = X_norm.columns)
coefs.head()
| AtBat | Hits | HmRun | Runs | RBI | Walks | Years | CAtBat | CHits | CHmRun | CRuns | CRBI | CWalks | PutOuts | Assists | Errors | League_N | Division_W | NewLeague_N | |
|---|---|---|---|---|---|---|---|---|---|---|---|---|---|---|---|---|---|---|---|
| 0 | 6.780624 | 7.846413 | 5.668981 | 7.382901 | 7.739614 | 7.908231 | 6.536754 | 8.894638 | 9.417447 | 8.959603 | 9.653524 | 9.732533 | 8.177650 | 5.941721 | 0.482213 | -0.198173 | 0.147069 | -4.066839 | 0.260218 |
| 1 | 7.482871 | 8.711141 | 6.222836 | 8.176418 | 8.547140 | 8.775630 | 7.167294 | 9.803256 | 10.402015 | 9.888785 | 10.662606 | 10.750886 | 8.995532 | 6.681835 | 0.538299 | -0.238435 | 0.221313 | -4.609158 | 0.332227 |
| 2 | 8.221672 | 9.637282 | 6.796229 | 9.020407 | 9.399342 | 9.703560 | 7.819084 | 10.758248 | 11.443720 | 10.869669 | 11.730158 | 11.828595 | 9.849605 | 7.497878 | 0.598915 | -0.287508 | 0.315973 | -5.215881 | 0.420140 |
| 3 | 8.991208 | 10.622778 | 7.382157 | 9.911172 | 10.290649 | 10.689638 | 8.484413 | 11.752906 | 12.537320 | 11.896678 | 12.850766 | 12.960326 | 10.732098 | 8.394523 | 0.664011 | -0.347297 | 0.434733 | -5.892882 | 0.526287 |
| 4 | 9.784056 | 11.664507 | 7.972138 | 10.843736 | 11.213981 | 11.730347 | 9.154123 | 12.779016 | 13.676264 | 12.962918 | 14.017662 | 14.139408 | 11.633564 | 9.376262 | 0.733471 | -0.420043 | 0.581480 | -6.646198 | 0.652960 |
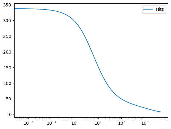
Let’s say I just want to look at the coefficient for the Hits column.
plt.plot(alphas,coefs.Hits, label = 'Hits')
plt.xscale('log')
plt.legend()
<matplotlib.legend.Legend at 0x1648ca990>
Or just for the Runs column.
plt.plot(alphas,coefs.Runs, label = 'Runs')
plt.xscale('log')
plt.legend()
<matplotlib.legend.Legend at 0x164aa2310>
But that’s pretty annoying, so instead we look at all of the coefficients at once.
plt.plot(alphas, coefs, label = coefs.columns)
plt.xscale('log')
plt.axis('tight')
plt.xlabel('alpha')
plt.ylabel('coefficients')
plt.legend(bbox_to_anchor = (1.1,1.1))
<matplotlib.legend.Legend at 0x164cb8150>
# Fancier plot,
# also added grey color for ease of visualization
for var in coefs.columns:
if np.abs(coefs[var][100])<200:
plt.plot(alphas, coefs[var], label = var, color = 'grey', linewidth = .5)
else:
plt.plot(alphas, coefs[var], label = var)
plt.xscale('log')
plt.axis('tight')
plt.xlabel('alpha')
plt.ylabel('coefficients')
plt.legend(bbox_to_anchor = (1.1,1.1))
<matplotlib.legend.Legend at 0x164e07c50>
✅ Q: There are two variables that have higher magnitude than the rest for low \(\alpha\)’s (translation: they are either very large positive or very large negative). Which two are they from the data set? Which is which?
# Your code here #
Train/test split version#
Now we can start setting up the usual train/test splits to have at least a starting idea of how the testing error is going. The random_state=1 bit just makes it so that everyone should get the same random split.
# Split data into training and test sets
X_train, X_test , y_train, y_test = train_test_split(X, y, test_size=0.3, random_state=1)
✅ Do this: Train a model using ridge regression with \(\alpha = 4\). What is the MSE of your model on the testing set?
# Your code here #
✅ Do this: Ha ha nah, you can do better than that. Lets try all our alphas and take a look at the testing MSE to make a better decision about what \(\alpha\) we might want. Modify the code below to plot your testing MSE for all the alphas. What \(\alpha\) should we use to train the model?
# Modify your code from above and add it in the for loop to plot the testing MSE
ridge = Ridge()
errors = []
for a in alphas:
# ==== Your code goes in here ==== #
errors.append(17) #<----- random number in here so that the code runs before you fix it
#---plotting----
plt.plot(alphas,errors)
plt.title('Testing MSE')
ax=plt.gca()
ax.set_xscale('log')
ax.set_yscale('log')
RidgeCV#
Whelp, your meanie professor didn’t tell you that there’s actually a built in function to do this for you (sorry-not-sorry). Aren’t you glad you didn’t read ahead?
from sklearn.linear_model import RidgeCV
Basically, RidgeCV runs LOOCV (unless you tell it otherwise, see the documentation) on all the \(\alpha\) values you specify on an input array, and tells you the best \(\alpha\) given that.
First, I am going to normalize. I’m being careful to not just normalize all of \(X\) and then pass this matrix on since this is an example of data leakage. In that version, we are using some amount of information about the testing data (in this case it is contributing to the normalization process) to affect something in our training process. So here’s what we do instead.
X_train, X_test , y_train, y_test = train_test_split(X, y, test_size=0.3, random_state=1)
# To make sure my normalization isn't snooping, I fit the transformer only
# on the training set
transformer = StandardScaler().fit(X_train)
transformer.set_output(transform = 'pandas')
X_train_norm = transformer.transform(X_train)
# but in order for my output results to make sense, I have to apply the same
# transformation to the testing set.
X_test_norm = transformer.transform(X_test)
# I'm going to drop that 0 from the alphas because it makes
# RidgeCV cranky
alphas = alphas[:-1]
ridgecv = RidgeCV(alphas = alphas,
scoring = 'neg_mean_squared_error',
)
ridgecv.fit(X_train_norm, y_train)
print('alpha chosen is', ridgecv.alpha_)
alpha chosen is 1.5269277544167077
I can predict my values on the test set directly from the ridgecv model we just built.
pred = ridgecv.predict(X_test_norm)
mean_squared_error(y_test,pred)
119116.38145415153
This is exactly the same result as if I went and retrained my model using the chosen \(\alpha\) using Ridge.
ridge = Ridge(alpha = ridgecv.alpha_)
ridge.fit(X_train_norm, y_train)
mean_squared_error(y_test, ridge.predict(X_test_norm))
119116.38145414066
✅ Do this: Why did we get a different best choice of \(\alpha\) than we found in the previous section?
###YOUR ANSWER HERE###
Congratulations, we’re done!#
Initially created by Dr. Liz Munch, modified by Dr. Lianzhang Bao and Dr. Firas Khasawneh, Michigan State University

This work is licensed under a Creative Commons Attribution-NonCommercial 4.0 International License.